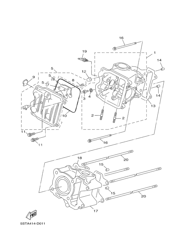
Cylinder head
Cylinder head
CYLINDER HEAD ASSY (Ref #1)
1
Part #5ST-E1102-01-00
BOLT, STUD (Ref #2)
2
Part #90116-08808-00
BOLT, STUD (Ref #2)
2
Part #90116-08808-00
BOLT, STUD (Ref #2)
2
Part #90116-08808-00
BOLT, STUD (Ref #2)
2
Part #90116-08808-00
Винт шестиугольный (Ref #3)
3
Part #90153-06804-00
Винт шестиугольный (Ref #3)
3
Part #90163-06002-00
Washer, Needle Valve (Ref #4)
4
Part #90430-06014-00
Плита, сапун (Ref #6)
6
Part #5ST-E1165-10-00
Gasket, breather cover (Ref #7)
7
Part #5ST-E1169-10-00
BOLT (Ref #8)
8
Part #97007-05008-00
LID (Ref #9)
9
Part #5ST-E131M-00-00
Washer, Needle Valve (Ref #10)
10
Part #93211-18800-00
BOLT (Ref #11)
11
Part #950-27060-20-00
BOLT (Ref #11)
11
Part #950-27060-20-00
BOLT (Ref #11)
11
Part #950-27060-20-00
BOLT (Ref #11)
11
Part #950-27060-20-00
Гайка корончатая (Ref #12)
12
Part #90176-06065-00
Прокладка головки цилиндров (Ref #13)
13
Part #10B-E1181-10-00
Pin, Dowel (Ref #14)
14
Part #91810-14807-00
Pin, Dowel (Ref #14)
14
Part #91810-14807-00
Pin, Dowel (Ref #14)
14
Part #91810-14807-00
Pin, Dowel (Ref #14)
14
Part #91810-14807-00
BOLT (Ref #16)
16
Part #95027-06080-00
BOLT (Ref #16)
16
Part #95027-06080-00
BOLT (Ref #16)
16
Part #95027-06080-00
BOLT (Ref #16)
16
Part #95027-06080-00
CYLINDER (Ref #17)
17
Part #5ST-E1311-00-00
Gasket, Cylinder (Ref #18)
18
Part #5ST-E1351-10-00
Cr7E Ngk Splug 10P (Ref #19)
19
Part #CR7-E0000-00-00
Bolt, Stud 1 (Ref #20)
20
Part #5ST-E1391-00-00
Bolt, Stud 1 (Ref #20)
20
Part #5ST-E1391-00-00
Bolt, Stud 1 (Ref #20)
20
Part #5ST-E1391-00-00
Bolt, Stud 1 (Ref #20)
20
Part #5ST-E1391-00-00
-
15ST-E1102-00-00
CYLINDER HEAD ASSY
1Replaced by 5ST-E1102-01-00 Доступно: Нет в наличии
-
390153-06803-00
Винт шестиугольный
1Replaced by 90153-06804-00 Доступно: Нет в наличии
-
135ST-E1181-00-00
Прокладка головки цилиндров
1Replaced by 10B-E1181-10-00 Доступно: Нет в наличии
-
185ST-E1351-00-00
Gasket, Cylinder
1Replaced by 5ST-E1351-10-00 Доступно: Нет в наличии
-
1994703-00353-00
Plug, Spark (Ngk Cr7E)
1Replaced by CR7-E0000-00-00 Доступно: Нет в наличии
